English
Español
Português
русский
Français
日本語
Deutsch
tiếng Việt
Italiano
Nederlands
ภาษาไทย
Polski
한국어
Svenska
magyar
Malay
বাংলা ভাষার
Dansk
Suomi
हिन्दी
Pilipino
Türkçe
Gaeilge
العربية
Indonesia
Norsk
تمل
český
ελληνικά
український
Javanese
فارسی
தமிழ்
తెలుగు
नेपाली
Burmese
български
ລາວ
Latine
Қазақша
Euskal
Azərbaycan
Slovenský jazyk
Македонски
Lietuvos
Eesti Keel
Română
Slovenski
मराठी
Srpski језик
ఉత్పత్తి లక్షణాలు
1.అధిక శక్తి సాంద్రత, అధిక ఏకీకరణ మరియు కాంపాక్ట్ పరిమాణం
సులభమైన సంస్థాపనతో;
2. ఫోటోవోల్టాయిక్ DC యాక్సెస్కు మద్దతు ఇస్తుంది మరియు MPPTని కాన్ఫిగర్ చేస్తుంది
కంట్రోలర్లు, DC-కపుల్డ్ PV-ESS మైక్రోగ్రిడ్ను ఏర్పరుస్తాయి
3.4G మరియు Wi-Fi ఆన్లైన్ ఇంటెలిజెంట్ మానిటరింగ్, ప్రారంభించడం
రిమోట్ తనిఖీలు మరియు మాన్యువల్ ఆన్-సైట్ పనులను తగ్గించడం
4.ఆటోమేటెడ్ ఆపరేషన్తో ఆన్-డిమాండ్ విస్తరణ
మరియు పీక్ కట్టింగ్ మరియు లోయ సమయంలో ఆఫ్-గ్రిడ్ మారడం
పూరించడం, BMS, PCS యొక్క సమగ్ర నియంత్రణకు మద్దతు ఇవ్వడం మరియు
బహుళ రక్షణలతో EMS వ్యవస్థలు
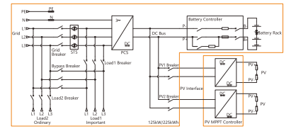
5.స్టాండర్డ్ లోడ్, పవర్ గ్రిడ్, PV యాక్సెస్ సర్క్యూట్ను కలిగి ఉంటుంది
బ్రేకర్లు మరియు బైపాస్ స్విచ్లు, సమీకృత ఏర్పాటు
ఆల్ ఇన్ వన్ డిజైన్తో సిస్టమ్ పంపిణీ;
6. అంతర్నిర్మిత STS మరియు శక్తి నిర్వహణను కలిగి ఉంటుంది
సిస్టమ్, మారే సమయం 20 మిల్లీసెకన్ల కంటే తక్కువ
బహుళ శక్తి వనరుల మధ్య;
7.1+1 సమాంతర ఆపరేషన్కు మద్దతు ఇస్తుంది.

|
స్పెసిఫికేషన్లు |
|||
| మోడల్స్ | ESTS100-200kWh-400-A | ESTS125-225kWh-400-A | |
|
DC బ్యాటరీ పారామితులు |
సెల్ రకం | LFP 280Ah | LFP 314Ah |
| ప్యాక్ కెపాసిటీ మరియు కాన్ఫిగరేషన్ | 14.336kWh/1P16S | 16.077kWh/1P16S | |
| బ్యాటరీ సామర్థ్యం మరియు ప్యాక్ పరిమాణం | 200kWh/14 | 225kWh/14 | |
| బ్యాటరీ వోల్టేజ్ పరిధి | 627V~806V | ||
| రేట్ చేయబడిన ఛార్జ్/డిశ్చార్జ్ సి-రేట్ &ప్రస్తుతం | 0.5C, 140A | 0.5C,157A | |
| సైకిల్ సూచిక | 8000cls(0.5P,25±2℃,@70%SOH) | ||
| ఉష్ణోగ్రత పర్యవేక్షణ పాయింట్లు | 112 | ||
|
DC సైడ్ PV పారామితులు (MPPT అవుట్పుట్ వైపు) |
గరిష్ట ఇన్పుట్ శక్తి | 200kW | |
| గరిష్ట ఇన్పుట్ కరెంట్ | 320A | ||
| వోల్టేజ్ పరిధి/సిస్టమ్ బస్ వోల్టేజ్ | 650V-800V | ||
| ఇన్పుట్ స్విచ్ | 2pcs 250A/1000Vdc/2P, 2P/250A/1000Vdc/2P, 2 PVMPPT కంట్రోలర్ యూనిట్కు అనుగుణంగా |
||
|
గ్రిడ్-కనెక్ట్ చేయబడిన PCS AC-వైపు పారామితులు |
AC రేట్ చేయబడిన శక్తి | 100kW | 125kW |
| AC గరిష్ట శక్తి | 110kW | 137.5kW | |
| రేట్ చేయబడిన కరెంట్ | 152A | 190A | |
| THDi | <3% | ||
| DC భాగం | <0.5%lpn | ||
| గ్రిడ్ రకం | 3W+N+PE | ||
| వోల్టేజ్ పరిధి | 360VAC~440VAC | ||
| ఫ్రీక్వెన్సీ పరిధి | 45~55Hz/55~65Hz | ||
| శక్తి కారకం | -1~1 | ||
|
ద్వీప PCS AC-సైడ్ పారామితులు |
రేట్ చేయబడిన అవుట్పుట్ పవర్ | 100kW | 125kW |
| గరిష్ట సింగిల్-ఫేజ్ అవుట్పుట్ పవర్ | 60kW | ||
| రేట్ చేయబడిన అవుట్పుట్ వోల్టేజ్ | 400V | ||
| రేట్ చేయబడిన అవుట్పుట్ ఫ్రీక్వెన్సీ | 50/60Hz | ||
| THDu | <3% | ||
| ఓవర్లోడ్ సామర్థ్యం | 110%10 నిమిషాలు | ||
|
గ్రిడ్-ద్వీప బదిలీ స్విచ్ గేర్ కాన్ఫిగరేషన్ |
నిర్వహణ బైపాస్ స్విచ్ | 250A/400Vac | |
| లోడ్ స్విచ్ | 250A/400Vac | ||
| గ్రిడ్ స్విచ్ | 400A/400Vac | ||
| STS | 305A/200kW | ||
| మారుతున్న సమయం | <20మి.సి | ||
|
సిస్టమ్ పారామితులు |
గరిష్ట సిస్టమ్ సామర్థ్యం | ≥90% | |
| ఆపరేటింగ్ ఉష్ణోగ్రత | -30~55℃-30~55℃(40°C కంటే ఎక్కువ ఉష్ణోగ్రత) | ||
| సాపేక్ష ఆర్ద్రత | 0~95%RH, నాన్-కండెన్సింగ్ | ||
| కొలతలు(L*D*H) | 1600×1050×2050మి.మీ | ||
| బరువు | 2300 కిలోలు | ||
| IPగ్రేడ్ | IP54 IP54(పూర్తి యంత్రం) | ||
| శబ్దం | <70dB | ||
| నెట్వర్క్ కనెక్షన్ రకం | 4G/WiFi/4G/WiFi/Etherlink | ||
| అగ్ని రక్షణ | ఏరోసోల్ | ||
| డిస్ప్లే స్క్రీన్ LCD | |||